13 rows 16102016 Akademikong Sulatin Ang Akademikong sulatin ay isang intelektwal na. CS_FA1112PB- Om -0- 102.
Aralin 1 2 Akademikong Pagsulat Paglalagom Bionote Buod Abstrak
Nabibigyang-kahulugan ang akademikong pagsulat CS_FA1112PB-0a-c-101 Nakikilala ang ibat ibang akademikong sulatin ayon sa.

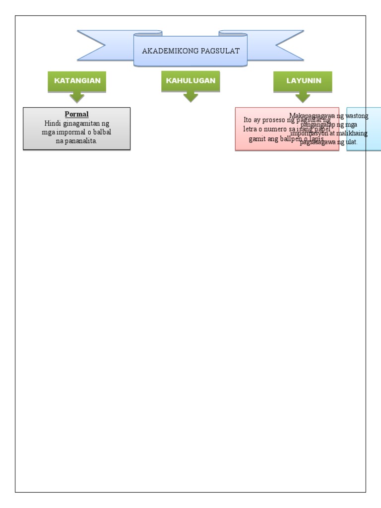
Katangian ng akademikong pagsulat graphic organizer. Katangian ng akademikong pagsulat DRAFT. DESKRIPSYON NG KURSO Pagsulat ng ibat ibang anyo ng sulating lilinang sa mga kakayahang magpahayag tungo sa mabisa mapanuri at masinop na pagsusulat sa piniling larangan 3. Ito ay katangian ng akademikong pagsulat kung saan dapat ka magpakatotoo.
Matalakay ang batayang kaalaman sa pagsulat1 Malaman ang kahulugan at kalikasan ng akademikong pagsulat2 Matutunan ang katangian ng tekstong ekspositori mga bahagi at nilalaman nito3 Matalakay ang hulwaran ng tekstong ekspositori4 3. Binubuo ng 200-250 na salita. 08082018 Panimulang Pananaliksik kaugnay ng kahulugan at katangian ng ibat ibang uri ng Akademikong Sulatin Panuto.
A Layunin b Gamit c Katangian d Anyo CS_FA1112PN-0a-c-90 Nakapagsasagawa ng panimulang pananaliksik kaugnay ng. Pagpapahayag ng saloobin a t. Start studying MGA GAMIT NG AKADEMIKONG PAGSULAT.
Learn vocabulary terms and more with flashcards games and other study tools. 9 Nakikilala ang mga katangian ng mahusay na talumpati sa pamamagitan ng mga binasang halimbawa. Walang impormasyong hindi nabanggit sa papel.
-ang pangunahing punto ay inilalagay sa unahan at ang ibang impormasyon ay isinisiwalat mula sa. Ito ang siksik na bersiyon ng mismong papel. N agfof ouk os ng at enston sa mga pangunahing.
Isang maikling buod ng artikulo ulat at pag aaral na inilalagay bago ang introduksiyon. Pumili ng dalawa sa mga nakalista 1. Uri ng Akademikong Sulatin.
Lingo 1 Ang kahalagahan ng Pagsulat at Akademikong Pagsulat pahina 1-16 PAGPAPAHALAGA. 28102020 uri ng akademikong sulatin. Start studying Katangian ng Akademikong Pagsulat.
11122013 - Nagpapaliwanag nagbibigay ng impormasyon o nagsusuri - Nagrerekomenda ng iba pang sanggunian hinggil sa paksa MGA DAPAT ISAALANG-ALANG -Tuwiran -Maingat na pinipili ang mga salita. 2 Magsagawa ng panimulang pananaliksik kaugnay ng kahulugan at katangian ng ng napiling dalawang uri ng akademikong sulatin sa tulong ng graphic organizer. Ginagamit ang gr aphic or ganiz er sa pag-uugna y.
Magsagawa ng panimulang pananaliksik kaugnay ng kahulugan at katangian ng napiling limang uri ng Akademikong Sulatin sa tulong ng graphic organizer. Katangian ng akademikong pagsulat Other Quiz - Quizizz. Paggawa ng Graphic OrganizerPahina 33 6 SDJEDVDQJLEDWLEDQJ sulatin Formative.
Ang Mga Graphic Organizer. Kaalaman sa bag ong kaalaman. Flores Guro sa Mataas na Paaralang Pang agham ng Makati Mga Kasanayang Pampagkatuto.
Ideya kon septo k ey c onc eptselements. Tamang sagot sa tanong. 28102019 Bionote sa tulong ng graphic organizer.
Akademikong Pagsulat Ito ay nangangailangan ng mas mataas na antas ng. 28112017 KATANGIANG DAPAT TAGLAYIN NG AKADEMIKONG PAGSULAT SAN MIGUELROSALESTAJONERA MAY PANININDIGAN OBHETIBO Mahalagang maging ma-effort at matiyaga dahil pinaninindigan mo ang mga kalokohang sinabi mo sa kanya. Larang Akademik Luvy John A.
Binibigyang-diin dito ang impormasyong gustong ibigay at ang argumento sa mga ideya na. Nasaliksik Kahulugan Katangian Sanggunian 19. Tignan ang pagpupuntos sa ibaba10 puntos bawat uri Uri ng Akademikong Sulatin.
Magsasagawa ng panimulang pananaliks Bionote sa tulong ng graphic organizer. At ang Akademikong Pagsulat Pagsulat Isang pagpapahayag ng kaalamang kailanman ay hindi maglalaho sa isipan ng mga bumasa at babasa sapagkat ito ay maaaring magpasalin-salin sa bawat panahon Sa pamamagitan nito naipahahayag ng tao ang kanyang damdamin mithiin pangarapagam-agam bungang-isip at mga pagdaramdam Layunin ng Pagsulat 1. Learn vocabulary terms and more with flashcards games and other study tools.
PowToon is a free. 20022020 Ang layunin ng akademikong pagsulat ay pataasin ang antas ng kaalaman ng mga mag-aaral sa pagbasa at pagsulat sa ibat ibang disiplina o larang. Gumagamit ng mga simpleng pangungusap.
NILALAMAN NG KURSO Nauunawaan ang kalikasan layunin at paraan ng pagsulat ng ibat ibang anyo ng sulating ginagamit sa pag- aaral sa. N akatutulong sa pagsasanib ng dati ng. 11th - 12th grade.
Ang Kahalagahan ng Pagsusulat. Katitikan ng pulong 6. 14102020 Katangian Sanggunian kalikasan at katangian ng ibat ibang anyo ng sulating akademik Nakapagsasagawa ng panimulang pananaliksik kaugnay ng kahulugan kaugnay ng kahulugan at katangian ng uri ng akademikong sulatin na Abstrak Sinopsis Panuto.
Nauunawaan ng target na.
Tidak ada komentar